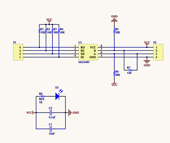
Módulo de comunicación bus RS-485

  • Si queremos que durante la conexión el conversor RS485 pueda cambiar su papel de emisor a receptor (conexión half duplex) simplemente tenemos que conectar los pines RE y DE a una salida digital para poder cambiar su tensión de Gnd a Vcc.

  • Si sólo vamos a actuar como emisor o receptor, podemos prescindir de uno de los pines de datos (RX o TX) y de la conexión al pin digital de RE/DE conectándolas permanentemente a Gnd o Vcc, respectivamente.

Ejemplo de realización

  • doc/tec/prg/uc_arduino/bus_rs485/inicio.txt
  • Última modificación: 2025/11/04 23:46
  • (editor externo)