Control de relés
Esta placa activa un relé a través de un optoacoplador. Esto nos permite aislar los circuitos, por un lado de las salidas del microcontrolador que gobernará el optoacoplador y por otro lado el circuito de los relés. Para que el aislamiento entre ambos circuitos sea total deberemos usar dos fuentes de alimentación totalmente independientes, una para cada uno de los lados:
- Del lado de la entrada usaremos la alimentación de la propia placa del microcontrolador.
- Del lado de los relés usaremos otra fuente totalmente independiente, sin tocar su masa con la masa de la placa del microcontrolador.
Sin embargo, lo más cómodo es utilizar una única fuente para entrada y salida, con lo que perdemos ese aislamiento eléctrico total entre las partes. La placa de relé trae un jumper para dicha función. A continuación se explican los pines de conexión de la placa.
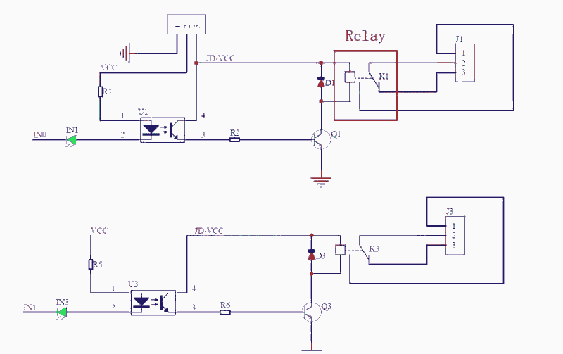
Conector GND/IN1/IN2/VCC
- Funciona con lógica negativa: Se aplica un
0lógico a la entradaINpara activar el relé correspondiente. VCC: Son los 5 V de la placa del microcontrolador, para completar el circuito de la entrada del optoacoplador.GND: No le encuentro sentido como parte de la entrada optoacoplada, y por tanto aislada del circuito de los relés. Supongo que es la masa del circuito final de los relés y está puesta en este conector para usar por defecto como alimentación de los relés la propia de la placa del microcontrolador. De esta forma van a este conector todos los cables: Las salidas del microcontrolador y la alimentación.
Conector JD-VCC/VCC/GND
JD-VCC: Se aplica la tensión de alimentación para la excitación de los relés si no se desea que sea la misma que la de la placa del microcontrolador.GND: Masa de la alimentación del circuito de los relés.VCC: Alimentación que viene de la placa del microcontrolador. Se puentea conJD-VCCsi es la misma y no se quiere separar la alimentación de los relés del circuito del microcontrolador.
Enlaces