[FA] Conversores de tensión

Los convertidores DC/DC son circuitos capaces de transformar un nivel de voltaje a otro de mayor o menor nivel. Existen dos tipos de convertidores o reguladores DC-DC: lineales y conmutados (switching).

  • Eficiencia energética. Los reguladores de tipo lineal como el clásico LM7805 o el LM317 son muy sencillos de utilizar pero no son eficientes energéticamente. Por el contrario los reguladores de tipo conmutado presentan altos niveles de eficiencia energética (superior al 80%).
  • Los convertidores conmutados convierten el voltaje mediante el almacenamiento periódico de energía de entrada y la posterior liberación de esa energía en la salida de forma que el nivel de voltaje de final es el deseado.
  • Los convertidores DC-DC conmutados con el objetivo de convertir la energía eléctrica con la máxima eficiencia poseen únicamente componentes que no presentan perdidas, es decir, que no absorben energía. Los componentes son básicamente de 2 tipos: conmutadores y almacenadores.
    • Los conmutadores son interruptores del paso de corriente, que idealmente no presentan pérdidas por conmutación, normalmente son transistores mosfet.
    • Los componentes almacenadores son los inductores y capacitores que almacenan la energía temporalmente para luego devolverla al circuito.
  • Podemos clasificar a conmutadores DC-DC por su voltaje de salida en:
    • Reductores, STEP-DOWN o BUCK.
    • Elevadores, STEP-UP o BOOST.
    • Reductores-elevadores, STEP-UP-DOWN o BUCK-BOOST.


Páginas


Vídeos

2

Video sobre convertidores DC-DC


3

Buck DC-DC converter


  • Un buck converter es un convertidor reductor que disminuye el voltaje de entrada, actuando como un step down converter.
  • Este dispositivo es útil en situaciones donde se necesita una salida de voltaje más bajo, como en el caso de alimentar componentes que requieren menos energía, como microcontroladores y dispositivos portátiles.
  • El buck converter usa un inductor y su funcionamiento se basa en la reducción del voltaje a través de un ciclo de conmutación controlado.


  • El convertidor de voltaje DC-DC Step-Down 3A LM2596 tiene como función entregar un voltaje de salida constante inferior al voltaje de entrada frente a variaciones del voltaje de entrada o de carga.
  • Soporta corrientes de salida de hasta 3A, voltaje de entrada entre 4.5V a 40V y voltaje de salida entre 1.23V a 37V.
  • El voltaje de salida se selecciona mediante un potenciómetro multivuelta.
  • El convertidor DC-DC LM2596 es un regulador de tipo conmutado reductor (Step-Down o Buck) con una alta eficiencia de conversión, excelente regulación de línea y bajo voltaje de rizado.
    • El módulo reduce al mínimo el uso de componentes externos para simplificar el diseño de fuentes de alimentación.
    • Permite obtener un voltaje regulado a partir de una fuente con un voltaje mayor, por ejemplo: obtener 5V, 3.3V, 1.8V a partir de una fuente o batería de 12V.
    • Para asegurar un buen funcionamiento el nivel de voltaje de entrada debe ser superior al nivel de voltaje de salida por lo menos en 1.5V, ya que de no ser así, se presentaría problemas de eficiencia y rendimiento.
    • Es capaz de manejar una carga de hasta 3A, cuando se emplee para una corriente superior a 2A es recomendable adicionar un disipador de calor.

Especificaciones técnicas

  • Convertidor DC-DC Buck: LM2596
  • Voltaje de entrada: 4.5 V a 40 V DC
  • Voltaje de salida: 1.23 V a 37 V DC
  • V. salida ajustable (el voltaje de entrada debe tener al menos 1.5V más que la salida).
  • Corriente de Salida: máx. 3 A, 2.5 A recomendado (usar disipador para corrientes mayores a 2 A).
  • Potencia de salida: 25 W
  • Eficiencia de conversión: 92 %
  • Regulación de carga: S (I) ≤ 0.5 %.
  • Regulación de voltaje: S (u) ≤ 0.5 %.
  • Frecuencia de Trabajo: 150 KHz
  • Ripple en la salida: 30 mV (máx.) 20 M bandwidth
  • Protección de sobre-temperatura: Si (apaga la salida)
  • Protección de corto circuito: Si (hasta 5A)
  • Protección limitadora de corriente: Si
  • Protección frente a inversión de polaridad: NO
  • Dimensiones: 43 mm * 21 mm * 13 mm

Aplicaciones

  • Regulador de voltaje para Batería automotriz (12 V o 24 V)
  • Fuentes de alimentación
  • Robótica móvil, drones
  • Cargador de celular USB


Manuales

Páginas

Vídeos

1

La verdadera fuente LM2596 vs la fuente china | Sponsor Altium365


2

Modulo DC-DC Buck bien diseñado: Bajo ripple, buena disipacion




Especificaciones

  • Diferencia del anterior: Posee limitación de corriente.
  • Naturaleza del módulo: Módulo reductor no aislado (BUCK)
  • Voltaje de entrada:
    • Según anunciante: 4 a 38 V.
    • Recomendado: 4 a 32 V (Con 32 V existe riesgo de quemarlo)
  • Voltaje de salida. Ajustable:
    • Según anunciante: 1,25 a 36 V.
    • Recomendado: 1,25 a 30 V.
  • Corriente de salida. Ajustable:
    • Según anunciante: hasta 5 A si se usa disipador.
    • Recomendado: hasta 1 A sin disipador.
  • Temperatura de trabajo: Entre -40 y +85 grados.
  • Frecuencia de trabajo: 180 KHz
  • Eficiencia de conversión: Hasta 96 %.
  • Protecciones
    1. De polaridad inversa de entrada: NO. Si es necesario, poner diodo de alta corriente en serie con la entrada.
    2. De exceso de temperatura: SI. Se apaga automáticamente la salida después de una temperatura excesiva.
  • Tamaño: 54 mm * 23 mm * 15 mm, L * W * H

Uso. Usarlo como módulo reductor con capacidad de protección contra sobrecorriente:

  1. Ajustar el potenciómetro de voltaje de la placa constante para ajustar el voltaje de salida deseado.
  2. Utilizar el amperímetro para medir la corriente de cortocircuito y ajustarla con el potenciómetro de corriente de la placa.


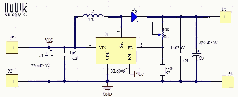
Características

  • Tipo de módulo: Impulso no aislado (BOOST)
  • Método de rectificación: Rectificación no síncrona.
  • Voltaje de entrada: 3V a 32V.
  • Voltaje de salida: 5V a 35V.
  • Corriente de entrada: 4 A máximo, sin carga 18 mA con entrada de 5V y salida de 8V.
    • Cuanto mayor sea el voltaje, mayor será la corriente sin carga.
  • Temperatura de funcionamiento: -40℃ a +85℃.
    • Si la temperatura ambiente supera los 40 ℃, reducir el uso de energía o mejorar la disipación de calor.
  • Eficiencia: < 94%.
    • Cuanto mayor sea la diferencia de voltaje, menor será la eficiencia.
  • Frecuencia de conmutación: 400 KHz.
  • Ondulación de salida: 50 mV.
    • Cuanto mayor sea el voltaje, mayor será la corriente y mayor será la ondulación.
  • Regulación de carga: ±0.5%
  • Regulación de voltaje: ±0.5%
  • Dimensiones: 43 mm * 21 mm * 14 mm (largo).


Uso

  • Ajustar la perilla del potenciómetro azul: Generalmente girar en el sentido de las agujas del reloj para aumentar, en el sentido contrario a las agujas del reloj para disminuir la tensión de salida.
  • Usar un voltímetro para controlar el voltaje de salida hasta alcanzar el voltaje deseado, con un voltaje de salida máximo de 35 V.


Esquema. Se adjunta un esquema del circuito teórico, donde cabe hacer varias observaciones acerca del condensador de salida C3:

  1. Su tensión debería ser de al menos 50 V y no 35 V como aparece en el esquema, ya que estaría en el límite de trabajo con las tensiones de salida que ofrece este módulo, con el consiguiente peligro de destrucción.
  2. Su capacidad no se corresponde exactamente con el de la fotografía del módulo: 100 μF. Esto se debe seguramente a limitaciones de espacio en la PCB, dado que un condensador de 50 V y 220 μF tendría un volumen mayor.
  3. Conclusión: Deberemos añadir a la salida un condensador adicional si queremos minimizar el rizado.


  • doc/tec/lab/fa/conversor/inicio.txt
  • Última modificación: 2025/12/07 08:37
  • por euloxio